Instance Verification Kit (IVK)

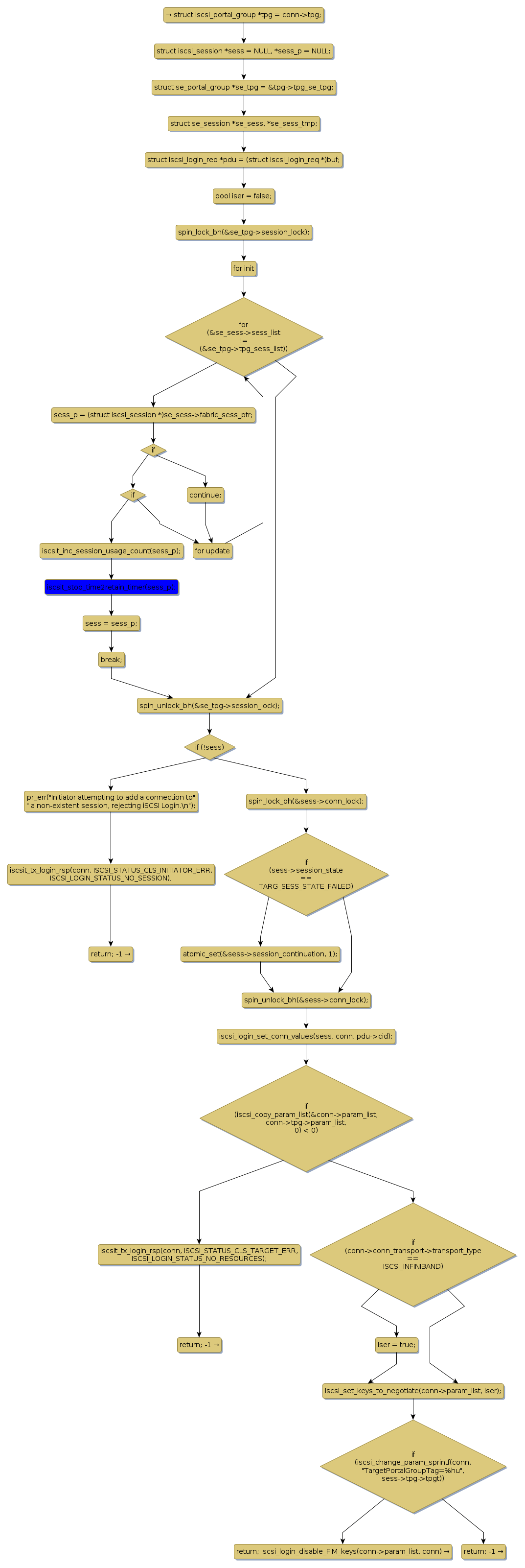
spin lock @ [22226+36+/linux-3.19-rc1/drivers/target/iscsi/iscsi_target_login.c]
Instance Signature: session_lock

The Matching Pair Graph:


Function Name
Control Flow Graph (CFG)
Events Flow Graph (EFG)
Source Correspondence
iscsi_check_for_session_reinstatement [4787+37+/linux-3.19-rc1/drivers/target/iscsi/iscsi_target_login.c]
iscsi_login_non_zero_tsih_s2 [15416+28+/linux-3.19-rc1/drivers/target/iscsi/iscsi_target_login.c]
iscsi_post_login_handler [20254+24+/linux-3.19-rc1/drivers/target/iscsi/iscsi_target_login.c]
iscsit_close_session [121325+20+/linux-3.19-rc1/drivers/target/iscsi/iscsi_target.c]
iscsit_stop_time2retain_timer [24147+29+/linux-3.19-rc1/drivers/target/iscsi/iscsi_target_erl0.c]
lio_tpg_shutdown_session [51767+24+/linux-3.19-rc1/drivers/target/iscsi/iscsi_target_configfs.c]